How Does BluSKY Choose the Right Notification Template?
Overview
How BluSKY selects the right Notification to send can be a little mysterious when getting to know BluSKY. In this article we explain how BluSKY is able to decide which Notification to send.
The Selection Process
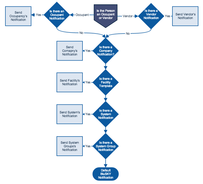
When a notification is about to be dispatched it will look at all of the people that will receive the Notification and picks the appropriate template. This is done by looking at the person and looking for the most specific Notification possible. If no specific template is found it will default to a BluSKY template. This helps ensure that there is always a template available and gives the additional benefit of being able to specify the Notification that is sent out. See below for a flowchart that represents this decision making process.
